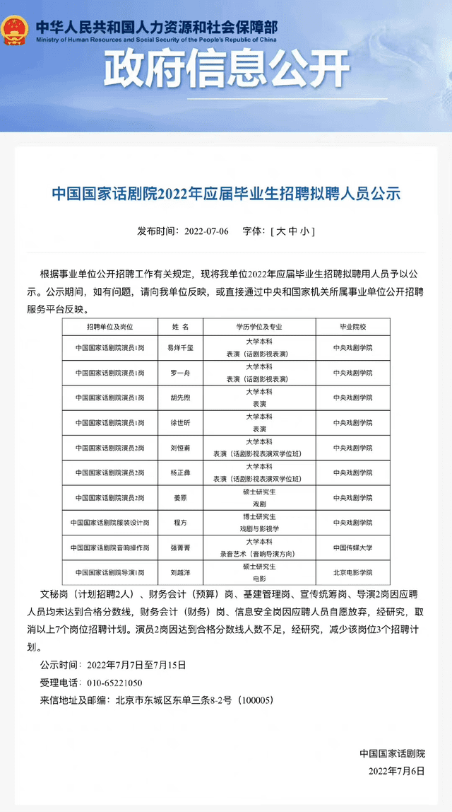
7月6日,国家话剧院发布招聘人员公示,易烊千玺、罗一舟、胡先煦等演员成功考上国家话剧院。
根据公示信息,三人都为演员1岗,此次国家话剧院共招聘10名人员,其中8名来自中央戏剧学院。
易烊千玺、罗一舟、胡先煦三人在中戏是一个宿舍的舍友,如今三人均被国家话剧院录取,从同学变成了同事。
【来源:九派新闻综合】
声明:此文版权归原作者所有,若有来源错误或者侵犯您的合法权益,您可通过邮箱与我们取得联系,我们将及时进行处理。邮箱地址:[email protected]

7月6日,国家话剧院发布招聘人员公示,易烊千玺、罗一舟、胡先煦等演员成功考上国家话剧院。
根据公示信息,三人都为演员1岗,此次国家话剧院共招聘10名人员,其中8名来自中央戏剧学院。
易烊千玺、罗一舟、胡先煦三人在中戏是一个宿舍的舍友,如今三人均被国家话剧院录取,从同学变成了同事。
【来源:九派新闻综合】
声明:此文版权归原作者所有,若有来源错误或者侵犯您的合法权益,您可通过邮箱与我们取得联系,我们将及时进行处理。邮箱地址:[email protected]